当前位置: 招生首页 >     招生动态 正文

招生动态

米兰milan官方网站2021年分类考试招生测试大纲及时间安排

发布于:2021.04.12 作者:招生网管理员

本测试大纲根据《米兰milan官方网站2021年分类考试招生章程》的要求,分为职业技能测试和职业适应性测试两类,其中普通高中毕业考生、退伍军人专项计划考生、革命老区建档立卡专项计划考生参加职业适应性测试;中职毕业考生参加职业技能测试。

一、职业适应性测试

(一)职业适应性测试一(面向航海类专业)

1.航海文化知识与职业适应

重点考察考生是否具有通识、科普角度的海洋文化知识,考察考生是否具备良好的职业心理素质、良好的职业智力素质、情感素质和意志品质,引导考生树立我国海洋文化自信力。

2.思想品德修养与道德素养

重点考察考生是否对伦理道德、社会公共道德、职业道德是否有清晰的认知,是否具有良好的公民基本道德素质和健康向上的心理素质。

3.基础文化知识

重点考察考生的基础文化知识,以及对事物进行观察、分辨、判断和剖析并运用逻辑推理来分析问题和解决问题的能力以及对时政的了解情况。

(二)职业适应性测试二(面向除航海类专业外的其它专业

1.沟通交流与职业适应能力

重点考察考生的沟通协调能力、语言表达及理解能力、职业适应能力等。

2.思想品德修养与道德素养

重点考察考生是否具有正确的人生观、价值观和世界观,是否具有良好的公民基本道德素质和健康向上的心理素质。

3.文化素质与判断推理

重点考察考生的科学知识、技术素养以及对事物进行观察、分辨、判断和剖析并运用逻辑推理来分析问题和解决问题的能力以及对时事政治的了解情况。

二、职业适应性测试

(一)职业技能测试一(面向航海类专业)

1.航海文化知识与职业适应

重点考察考生是否具有通识、科普角度的海洋文化知识,考察考生是否具备良好的职业心理素质、良好的职业智力素质、情感素质和意志品质,引导考生树立我国海洋文化自信力。

2.职业道德与思想品德修养

重点考察考生是否具有思想素质、科学文化素质、心理品格素质与职业道德素质,考察考生是否具有自律能力,以及对人生发展和职业发展中问题的认知,判断,分析和实践的能力。

3.职业知识基础与时政

重点考察考生的文化基础知识,并运用文化基础知识对事物进行观察、剖析、解决问题的能力以及对时事政治的了解情况。

(二)职业技能性测试二(面向除航海类专业外的其它专业

1.职业适应与沟通交流能力

重点考察考生的基本职业素质和基本职业能力,考察考生是否具备良好的职业心理素质、良好的职业智力素质、情感素质和意志品质。

2.职业道德与思想品德修养

重点考察考生是否正确的政治素养、道德素养、职业素养以及对于三观的认知是否正确。

3.职业知识基础与时政

重点考察考生的文化基础知识,并运用文化基础知识对事物进行观察、剖析、解决问题的能力以及对时事政治的了解情况。

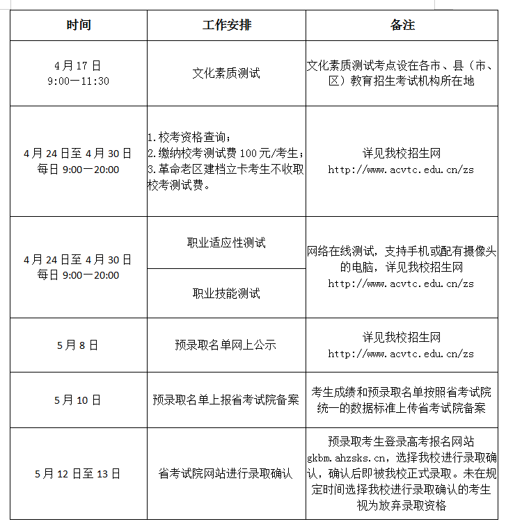
三、工作流程及时间排

招生办公室地址:寿县安徽新桥国际产业园寿州大道16号

电话:0551-63444228、63413589    

邮箱:ahjyzs@126.com