米兰milan官方网站
书记信箱
校长信箱
学院首页
米兰milan官方网站
学院简介
领导致辞
现任领导
办学理念
校歌
校训
大事记
党政机构
办公室
组织人事处
教务处
学生处
团委
财务处
总务处
保卫处
图书馆
纪委
工会
升本办(发展规划办)
科研与合作中心
继续教育与社会服务中心(国际交流中心)
国有资产管理中心
信息化建设与管理中心
宣传部(统战部)
教学机构
土木建筑学院
汽车工程学院
轨道交通学院
经济管理学院
马克思主义学院
航运工程学院
人工智能学院
航空与低空经济学院
定向培养学院
师资队伍
师资概况
教学科研
专业建设
学风建设
数据采集
招生就业
招生信息网
就业信息网
公共服务
服务事项
校历
联系我们
信息公开
专题网站
“十五五”规划编制留言板
教育基金会
主题教育
图书馆
安徽交通职业教育集团
长三角新能源汽车行业产教融合共同体
学习宣传贯彻党的二十届三中全会精神
学院首页
时政要闻
学院新闻
通知公告
招标公告
院系新闻
学院风光
学院视频
专题专栏
通知公告
当前位置:
学院首页
->
通知公告
->
正文
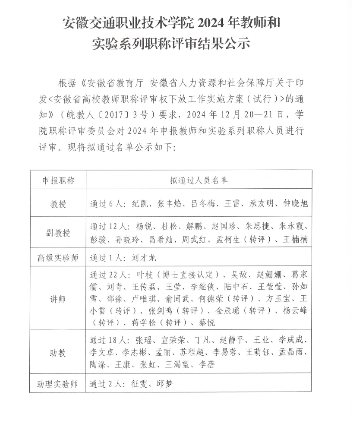
学院2024年教师和实验系列职称评审结果公示
作者:
来源:
阅读次数:次
日期:2024年12月23日
打印
上一条:
2024年安徽省职业院校技能大赛(高职组)“人工智能技术应用”赛项竞赛指南
下一条:
2024年高教和实验系列职称申报人员资格审查通过情况公示(评审前)
【
关闭
】
米兰milan官方网站
"; var content = ""; var str = document.getElementById('printTabel').innerHTML; //获取需要打印的页面元素 ,page1元素设置样式page-break-after:always,意思是从下一行开始分割。 content = content + str; printStr = printStr+content+"
admin
wp-admin
backend